Planning an event? Here’s what you need to know:
Why do I need to do this?
The Health & Safety at Work Act 2015 (HSWA) is the New Zealand workplace health & safety law.
This Act introduced new responsibilities for managing work related tasks that could cause serious injury, illness or even death. HSWA recognises that we all need to contribute and work together to maintain high standards of health & safety. Furthermore it acknowledges that individuals, business and government must take leadership, participation and accountability responsibility to ensure that everyone who goes to work comes home safe and healthy.
For the purposes of this legislation any organisation that is classed as a PCBU (person conducting a business or undertaking) must comply fully with the act. A PCBU may be a person if a sole trader or self-employed, however it usually refers to a business entity such as a company which has been conducted with a view to making a profit, or an undertaking such as a not-for-profit organisation which is not profit making or commercial in nature.
However the following scenarios are not classed as PCB’s:
- Officers of a business or undertaking
- Workers
- Home occupiers unless operating a business at home
- Volunteer organisations (do not employ staff) including Sports Clubs
Given the fact that WENZ Inc is a volunteer Sports organisation we currently have no liability under the act.
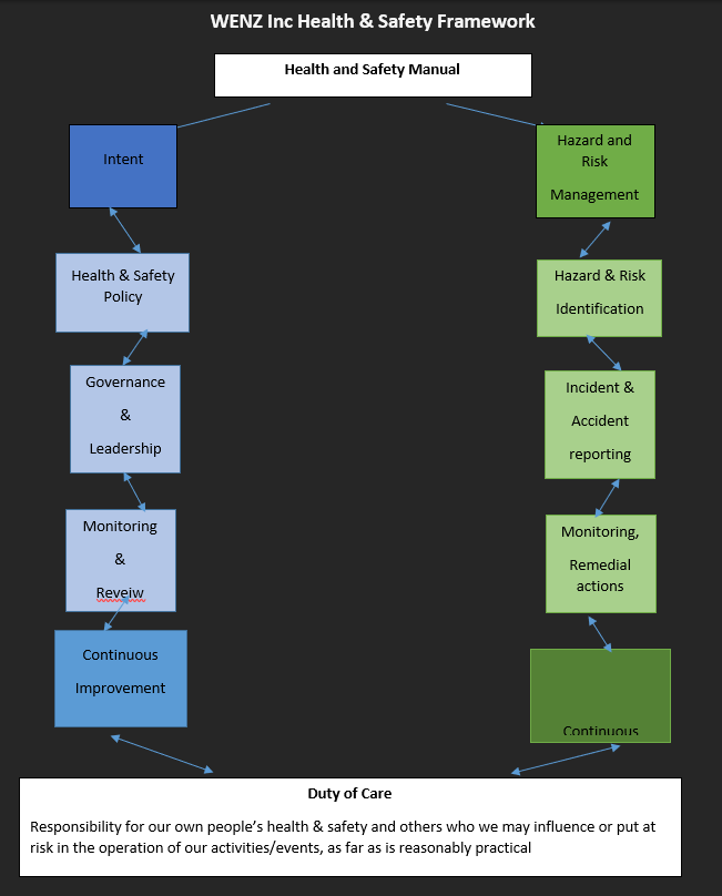
However, we are required to have a Health & Safety Policy to underpin our Public liability and Indemnity Insurance policy. Consequently WENZ has developed a Health & Safety manual based on the guiding principles of intent, Hazard and Risk management and continuing quality improvement principles contained in the New Zealand legislation.

What are the details?
Please read our Health and Safety Policy
How do I achieve this?
Download and complete the Health and Safety Risk assessmentfor your event
Write up an Emergency contacts list and ensure it is centrally located at the event so that all personnel can easily look up necessary contacts.
Ensure all riders complete the Health and Safety declaration – either by checking a box in Evo Events, or by signing a physical paper register on the day when collecting back numbers
Ensure there is signage up about what has been identified in your hazards register and what to do in an emergency (e.g. print sheets and blue tack them in highly trafficked areas such as ablution blocks, admin office etc
Make sure you have downloaded the Emergency Management Plans and established which personnel will act as your Emergency Management Team.
We hope you never need to use it but in the unfortunate event something does happen you and your volunteers must know what to do. We recommend you store these in a display book or clear document files and keep them with your secretary’s show kit. Have a page with the Emergency Management Plan, along with the specific pages extracted from our existing policy on Civil Defence, Fire, Severe Weather, Earthquake etc
Give me the quick version!
Health and Safety Procedures for Groups:
- Familiarise yourselves with the WENZ Health and Safety Policy.
- Complete the Hazard and Risk Identification form for each event.
- Ensure you have an Emergency Plan in place.
- Ensure your volunteers are briefed on policies and procedures.
- Use this form to register your event with WENZ Health and Safety
- Put up a sign at your event detailing hazards, risks, and emergency procedures; we recommend sending this out via email with class schedules as well.
- Record all injuries, incidents, and near misses from your event; these records should be kept for 30 days as WENZ will select one group at random each month to audit. Example incident forms
